剧情介绍
文 | 江宇琦
编辑 | 师烨东
上周五,由广州蓝弧动画传媒有限公司出品制作的国产动画《钢铁飞龙之奥特曼崛起》上映,首周末三天累计取得了1400万票房。票房表现平平的同时,影片也延续了前作《钢铁飞龙之再见奥特曼》(豆瓣2.5分)在口碑上的低迷,截至目前,该片仍因评论人数不足而没显示豆瓣评分,且热评中几乎都是1星。
除了对于影片本身质量的批评外,评论中还有许多粉丝指责蓝弧“盗版”、“侵权”——就在电影上映前的1月16号,奥特曼的版权方、日本圆谷公司发表声明称:蓝弧集团未经圆谷合法授权对奥特曼形象进行篡改、开展相关业务属于侵权。随即,蓝弧也发表声明表示圆谷的行为属于诋毁,将对其提起诉讼。
听到这一串消息,你的脑中是否也飘起无数个问号:日本著名ip“奥特曼”,怎么摇身一变成了低分国产动画的主角?为何蓝弧公司反过来要状告圆谷?动画里这个浑身肌肉的奥特曼,和我们小时候在电视上看过的艾斯奥特曼、迪迦奥特曼,到底有什么联系?而为什么又会有这么多奥特曼?
虽然“奥特曼系列”是许多90后、00后儿时的重要回忆,但因为早些年版权引进、排播模式混乱,很多观众对于奥特曼的世界观架构、各作品之间的联系,并没有清晰的认知,对于圆谷发展过程中所涉及的一系列纠葛更是无从知晓。
针对这一系列的疑问、困惑,毒眸借中国版《奥特曼》上映之际,对奥特曼系列作品的历史和世界观架构进行了一次梳理,用一篇万字长文,告诉你关于奥特曼的那些事。(点击文末左下角阅读原文,看奥特曼历史重要人物盘点)
① 55年历史,三次被迫停拍
想要回答关于奥特曼的一系列问题,首先得引入一个概念——特摄片。
在特效技术还不够发达的年代,日本影视创作者为了表现爆炸、战争等特效场面,常常会用等比例模型、道具服(皮套)加光学摄影等的特殊拍摄方式。久而久之,便诞生出了包括《哥斯拉》在内一系列用“特摄”技巧所制作的“特摄片”。
1963年,被后世誉为“特摄片之神”的日本导演圆谷英二,创立了自己的特摄片制作团队圆谷制作株式会社,开始进行特摄片的创作。1964年,圆谷公司拍摄了科学幻想特摄片《奥特q》,这部包含大量怪兽、奇异事件的作品,在1966年播出后大受欢迎,在日本取得了32.4%的平均收视率。
《奥特q》的成功,让由《哥斯拉》掀起的“怪兽热”在日本达到了顶峰。为了乘胜追击,圆谷在和tbs电视台商议过后,决定开发一部“怪兽对战”路线的新系列作品,并引入全新的正义宇宙英雄“奥特曼”(ultraman的音译,意为超人)。
1966年,奥特曼系列的开山之作《奥特曼》(也被称为《初代奥特曼》)正式开始在电视台上放送。
该作品播出后,再度引发巨大轰动,影响力远远超过了《奥特q》,单集的收视率甚至达到过42%。然而当圆谷想要更进一步时,公司于1967年推出的新作《赛文奥特曼》却因剧情问题遇了冷,收视率骤降至15%左右。心灰意冷的圆谷英二,在《赛文奥特曼》后便停止了奥特曼的开发,投入到其他特摄片的制作中去。虽然在此期间也会推出《赛文奥特曼》等的电影版作品,但影响力并不及tv版奥特曼。
三年后,圆谷英二因病去世。又过了一年,为了纪念圆谷英二,圆谷公司上马了新作《归来的奥特曼》(主角设定和初代奥特曼相似,直到20年后才被命名为“杰克”)。原本公司只有拍摄这一部纪念作品的打算,可《归来的奥特曼》后期反响十分热烈,收视率也接近30%,于是圆谷干脆正式重启奥特曼系列,拍摄了《艾斯奥特曼》《泰罗奥特曼》《雷欧奥特曼》。
《雷欧奥特曼》在创作阶段,受到《日本沉没》等作品的影响,整体风格比较悲惨,和前作——轻松幽默的《泰罗奥特曼》形成鲜明对比。所以《雷欧奥特曼》早期的收视率并不理想(最低6.6%),加上后期公司遇到经费问题,因此该剧集完结后,奥特曼系列迎来第二次停播。等到五年之后的1980年,圆谷才再度重启奥特曼,拍摄了更轻松温馨的《爱迪奥特曼》。
不过在此过程中,日本影视产业的环境也发生了巨大变化,各类特摄片、特效片已经数不胜数,单部剧集万人空巷的局面很难再现。1981年《爱迪奥特曼》(平均收视率10%)完结时,考虑到奥特曼系列收视率已经难比从前,圆谷公司第三次暂停了奥特曼tv版的拍摄。随后的十五年间,除了授权澳大利亚和美国出品了《葛雷奥特曼》和《帕瓦德奥特曼》外,圆谷仅仅出品过一些奥特曼剧场版。
直到1996年“奥特曼30周年”之际,圆谷才又一次动了重启奥特曼tv版的想法。但早已“江河日下”的奥特曼几乎得不到任何关注,没有一家公司愿意播放。最后还是在时任社长圆谷一夫的坚持和游说下,mbs电视台才答应播放新作。
当时瞧不上新版奥特曼的电视台或许不会想到,依靠技术的革新,1996年上线的这部《迪迦奥特曼》在画面质量等方面有了质的飞跃。虽然剧集收视率再难重现当年的辉煌(平均7.3%),但却在粉丝间收获了极高的评价,也让奥特曼系列重新回到了大众的视野。值得一提的是,《迪迦奥特曼》曾被引入到中国,是在中国放映次数最多的奥特曼之一。
《迪迦奥特曼》成功后,奥特曼系列正式成为了圆谷的招牌和“常规项目”。此后的二十多年间,圆谷又陆续推出了《戴拿奥特曼》《盖亚奥特曼》《高斯奥特曼》《梦比优斯奥特曼》等14部奥特曼tv作品,直到去年还在推出新作《罗布奥特曼》。
与此同时,奥特曼电影的影响力也逐渐扩大,虽然单片票房普遍只有数千万人民币,但其地位已经从最初的一个补充,逐步发展成为整个奥特曼世界观体系拓展、人物衍生的重要平台。例如在《宇宙英雄之超银河传说》中,就“诞生”出了当下人气最高的奥特曼赛罗。
迄今为止,圆谷已经参与出品了25部tv版奥特曼作品(包括一部动画)和数十部剧场版、特别版,涉及到的奥特曼也接近50个。
② 奥特曼怎么发展成近50个的?
虽然曲折,但是跌跌撞撞的发展过程之中,圆谷也开发出了近50个形象各异的奥特曼。这么多奥特曼,他们相互之间的联系是什么?
1966年,圆谷刚开始制作《初代奥特曼》时,并没有把奥特曼做成一个系列的打算,因此也没在故事背景、世界观搭建上投入太多精力。除了初代奥特曼,只有佐菲奥特曼在故事中有过短暂登场。
后来拍摄《赛文奥特曼》,圆谷是将其作为一个全新的系列制作的,没有延续《初代奥特曼》的设定,甚至连故事风格、奥特曼的机制等都做了调整。也正是因为风格上的一些调整,才导致剧集收视率一落千丈,所以后续制作《归来的奥特曼》时,圆谷便回归了《初代奥特曼》的风格。
《归来的奥特曼》前半部分,沿用了《初代奥特曼》的世界观,故事背景被设定为初代奥特曼离开地球多年以后。故事中期,又加入了赛文奥特曼作为客串,这才将前三部奥特曼的世界观打通。而就在《归来的奥特曼》最后一集中,“奥特兄弟”的概念首次被提了出来。
到了续作《艾斯奥特曼》时,“奥特兄弟”的概念被正式确立,最初的“奥特五兄弟”为佐菲、初代、赛文、杰克和艾斯。随着新作的不断增加,奥特兄弟的阵营也在扩大,泰罗、雷欧、阿斯特拉、爱迪几位奥特曼陆续加入,奥特曼们自此不再是孤军奋战的孤胆英雄。
这一时期的奥特曼世界观,日后被合并、修订成为m78正统世界观或主世界观,这是奥特曼宇宙里最重要的一个世界观体系。该世界观下,除雷欧兄弟外,多数奥特曼都来自于光之国(建立在m78星云的奥特之星上),原本是人类相貌接近的“巨人”,热爱和平和科学。
后来m78星云的太阳爆炸,光之国的科学家们研发出了等离子火花塔来为光之国提供光。可邪恶的巴尔坦星人为了自身利益篡改了等离子火花塔数据,造成光之国的居民们异变,奥特曼由此诞生。在等离子火花塔异变的过程中,m78星云其他星球也受到影响,进而产生了一大批怪兽。奥特曼为了保卫宇宙的和平,开始去往宇宙各处和怪兽作战,奥特兄弟们便是其中的佼佼者。
由于奥特兄弟的剧集均诞生于日本昭和(1926-1989年)年代,所以他们又被统称为“昭和系奥特曼”。除了奥特兄弟外,昭和系中还包括奥特之父、奥特之母、奥特之王等,一共14位奥特曼。
昭和系作品结束于《爱迪奥特曼》,而等到10年后《葛雷奥特曼》放映时已是平成年代(1989-2018年),所以自那之后到《罗布奥特曼》中所出现的奥特曼,都被称为“平成系奥特曼”。
平成系奥特曼时期,奥特曼世界观开始出现较大分化:迪迦奥特曼是超古代时期就出现在地球的巨人,戴拿奥特曼与其共享一个世界观架构;盖亚奥特曼和阿古茹奥特曼是作为地球人出生的“人类奥特曼”;梦比优斯奥特曼则回归了昭和系的世界观……《赛文奥特曼》原本的世界观架构也没有被完全放弃,并以此为基础衍生出了一些新的作品。
而在各类特别版、剧场版里,圆谷又引入了一些新的独立世界观架构,各个奥特曼也曾在不同的世界观里穿梭。例如在剧场版《大决战!超奥特8兄弟》里,五位昭和系奥特曼和三位平成系奥特曼就进入到了一个新的世界观里,并合力击败了怪兽。
在平成时期,圆谷拍摄、授权过17部奥特曼tv版,每一部都涉及1-3位全新的奥特曼角色;同期的剧场版里,又不断有一些新角色出现;再加上漫画、设定集里也在对奥特曼历史不断丰富,因此目前涉及到的有名有姓的奥特曼,已经有50个左右了。
③ 奥特曼这么火,圆谷为什么这么惨?
虽然奥特曼看起来是个超级ip,可如果单从经营和产业化的角度来看,圆谷其实做得并不成功,除了剧集屡屡遭遇停播危机,衍生品开发最初也没有太多出彩之处,以至于公司历史上多次陷入过破产的危机。
按照当下很多特摄片制作方的观念,特摄片拍摄其实是一件性价比相当高的事情。曾有媒体报道称,国内某特摄片出品方,拍摄一部40集的特摄片,成本基本上能控制在400-600万之间,但依靠相关玩具销售,公司年营收就能上千万乃至上亿元。
因此理论上,在日本曾经引发三分之一以上国民关注、在全球拥有极高人气的奥特曼,所能创造的营收空间应该更大。日本tyo集团的吉田博昭社长也曾说,圆谷其实是“什么都不做光靠版权收入也能维持经营”的。只不过,在特摄片的开发上,圆谷选择了一条截然不同的道路。
首先,圆谷在奥特曼制作上的投入,要远远高出一般特摄片。
从圆谷英二时期开始,为了能够展现巨型超人和巨型怪兽搏击的场景,圆谷每一集都要制作大量尺寸较大且十分精细的模型,这就导致奥特曼的制作成本从一开始就居高不下,八九十年代时的成本几乎是另一部日本国民级特摄片《假面骑士》的三倍。而据说1996年拍摄《迪迦奥特曼》时,总成本就已经接近亿元人民币。
由于早期衍生品市场、产业都不完善,所以当年奥特曼营收更多还是靠版权费用。再加上奥特曼是边拍边播的制播模式,一旦剧集收视表现不佳,圆谷很容易就陷入被动。最典型的案例莫过于在制作《雷欧奥特曼》时,因为剧集收视率较为低迷,圆谷为了节省成本(主要是片酬),直接安排除雷欧奥特曼外几乎所有主要角色在后期因为怪兽入侵而死去。
可即便如此,只要圆谷能在奥特曼内容制作上保持稳定,仍然能够保证营收的问题。不过几代圆谷人偏偏不愿意按部就班,喜欢在内容上做一些探索和实验,比如在部分剧集中加入恐怖片元素,或是放入一些深刻话题的讨论和风格的转变。这些探索也往往会在短期内造成一部分儿童观众的流失,进而导致收视率的波动,更是让圆谷在上世纪里,长期处于财政赤字状态。
2004年,依靠《迪加奥特曼》《高斯奥特曼》等的成功,圆谷在经营上有了回暖的趋势。但公司却又开始“作死”,为了摸索新的奥特曼形象,推出了重视故事性、弱战斗性奥特曼剧集《奈克瑟斯奥特曼》。该片豆瓣评分高达9.3,是很多人心中的神作。但很显然,这并不能让作为收视主力的儿童满意,因此该片在日平均收视率只有3%,最后无奈被腰斩。
对于喜爱奥特曼的人来说,这既是一份值得骄傲的历史,同时也有道不尽的酸楚。
此外,虽然圆谷在内容品质上有所坚持,但不得不承认很多圆谷人并不是优秀的经营者和管理者。而因为早期圆谷是家族式企业,所以给公司的经营带来了诸多麻烦。譬如前任社长圆谷一夫,就依靠个人喜好投入了大量无利可图的项目,进一步加剧了公司财务情况的恶化,也让衍生品开发迟迟没能做起来。
这些情况一直延续到2007年前后,无力经营的圆谷最终卖身大集团tyo,并得到了日本玩具巨头万代的资本注入,经营情况才有了逐步改善。2008年,光是万代代理的奥特曼衍生品,在日本的销售总额就达到了3亿多元人民币。
不过公司的易主,也给圆谷带来新的麻烦。按照新股东的经营思路,奥特曼显然还是得走“剧集宣传+玩具赚钱”的特摄片特色营收之路。因此包括前任社长大冈在内,很多公司高管都承认,如今圆谷在策划奥特曼剧集阶段,就会考虑什么什么样的商品比较好卖,并在拍摄中结合玩具销售做调整。
用大冈的话说,比起原来的商业模式,现在这样对圆谷才是更有益的。但这也使得近年来很多奥特曼作品,开始被粉丝们质疑沦为玩具的广告片,甚至连一些早期的主创也出面批评过。这些变数的出现,让很多人对于奥特曼这个ip未来的发展,抱有一定的负面态度。
总的来看,圆谷在奥特曼制作上的坚持,是值得很多从业者学习的。但是从商业的角度来看,除了有“匠心”,也得有得当的运作方式,想要保持长久的良性的发展,就必然不能太过于随意和任性。
④ 《钢铁飞龙之奥特曼崛起》背后的版权纠纷
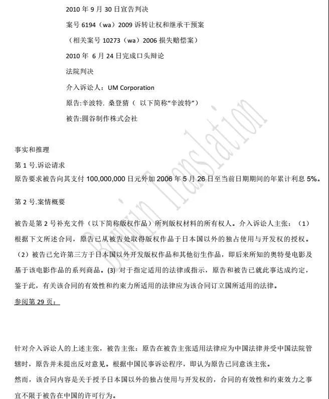
圆谷多任社长在位期间的经营不当,除了让圆谷多次陷入到破产危机外,也给圆谷带来了一系列麻烦,文章开头提到的纠纷就是其中之一——事实上,相关诉讼和互发声明的情况已经不止一次了,2017年《钢铁飞龙之再见奥特曼》上映时,圆谷就发声明予以过抗议。而这背后所牵扯的,是一场长达数十年的论战。
按照《钢铁飞龙之奥特曼崛起》出品方蓝弧此前发表的说法,公司手中的奥特曼版权,是通过一系列版权转让合法获取的。
1970年圆谷英二去世后,圆谷的经营状况每况愈下。迫于财务压力,继任社长圆谷皋于1976年,同好友、泰国chaiyo公司老板辛波特签订了“《1976年合同》”,转让了7部昭和系奥特曼作品的著作权。但值得一提的是,圆谷其余高管、股东对此并不知情。
1995年圆谷皋去世,对《1976年合同》不知情的圆谷一夫继任社长,开始布局奥特曼的海外授权。此举遭到了辛波特的强烈控诉,并向圆谷公司寄出了律师函、告知其合同的存在。随即,圆谷一夫发布了一封道歉信,并在信中承认了《1976年合同》的存在。
2008年,chaiyo将独占使用权转让给了日本um公司,随后um又授权香港的tiga来代理奥特曼的版权业务。而蓝弧正是从tiga那里获取的奥特曼的授权,并进而获得了出品相关作品及衍生品的权利,因此蓝弧认为公司并不存在侵权。
不过对于蓝弧的解释,圆谷方面并不认可。
引发圆谷抗议的关键,就在于《1976年合同》真实性上。当年圆谷一夫的道歉信发出后不久,圆谷就收到了辛波特寄来的的合同复印件,但经过鉴定却发现,这一份合同居然是伪造的。于是圆谷立刻向日本、泰国的法院提起诉讼,要求判定辛波特侵权。而辛波特则以道歉信为依据,坚持宣称合同确实存在。
于是,圆谷和辛波特便陷入了旷日持久的版权官司当中。而后因为版权转让,蓝弧等公司也被牵扯到了相关纠纷与官司当中。截止到目前,各方就版权、《1976年合同》真实性等问题打过好多次官司。其中在日本和中国的几次判决中,《1976年合同》都被判为真实有效;可在泰国的相关诉讼里,圆谷则曾被判过胜诉。因此相关方都不认可对自己不利的判决,迄今为止奥特曼版权纠纷仍然没有定论。
按照2013年的中国最高人民法院的终审判决,蓝弧手中持有的奥特曼版权是具有合法性的,并不侵权。但对于国内很多奥特曼的忠实粉丝而言,并无法接受这样的判决结果,因此每逢蓝弧奥特曼上映,总会受到粉丝们的差评和抵制,这也进一步造成了蓝弧奥特曼口碑的恶化。
值得一提的是,因为版权纠纷,奥特曼后续很多衍生开发也受到了很多制约。2018年上映的电影《头号玩家》中,斯皮尔伯格本来有打算加入奥特曼的想法,可是因为海外版权归属不清晰,最终只得作罢。
此外,上世纪末期受中日关系升温影响,圆谷公司曾经有过出品中国版奥特曼的想法,《奈欧斯奥特曼》原本就是为该计划所设计的。但因为做该策划的社长圆谷皋去世,加上圆谷和chaiyo公司的版权纠纷,最后不了了之。此事也成为了很多中国奥特曼粉丝心中的一大遗憾。
⑤ 看奥特曼是件很幼稚的事情吗?
蓝弧奥特曼不被很多奥特曼粉丝所认可,除了涉及版权问题外,还有一个重要的原因:许多粉丝认为,该系列作品违背了奥特曼的创作理念,将奥特曼过于低龄化了。
除了喜欢奥特曼的粉丝,很多观众似乎并不能理解这样的理由。因为在普遍的认知中(特别对于很多中国观众而言),虽然奥特曼宇宙纷繁复杂,但如果具体到单集剧情上,无非就是“奥特曼打小怪兽”,而这确实是只小适合小孩子观看的、比较幼稚的影视作品。
但事实真是如此么?国内某奥特曼粉丝组织的一次调查数据显示,参与调查的5000名粉丝中,35岁至44岁年龄段的粉丝占比最高,达到了46.4%。虽然儿童难以被纳入调查,但至少说明许多大龄观众也在看奥特曼。
事实上,如果就奥特曼在日本播出期间的受众构成来看的话,的确是儿童更多;但从奥特曼系列作品所希望传递的价值、作品的定位来看,早期多数奥特曼作品都是全年龄向乃至偏成人化的作品,其中不乏对于人性、环保、生命、成长等价值与话题的探讨。
例如《初代奥特曼》第23话《我的故乡是地球》,就讲述了以冷战为背景的故事。在该集中,贾米拉作为太空竞赛时被送上宇宙的宇航员,因为事故而被人类所抛弃,最后变成了怪兽、开始袭击地球。在贾米拉被初代击败后,得知真相的人类为他立下了墓碑,墓碑之上尽是赞美之言,但对人类的过错却绝口不提。于是便有了那句经典的台词:“对死者都这样,专挑赞美词说说罢了。”
有类似深度的作品还有《赛文奥特曼》中《农马尔特人的使者》、《归来的奥特曼》中《怪兽使者和少年》,这两集作品同样涉及到了环保、人类的自私、日本原住民纠纷等社会问题。正因如此,这三集作品在日后受到了广泛的关注和讨论,并被冠以“昭和三大问题作”的名号。
到了平成系时期,同样有不少剧作的主题颇为深刻。在《迪迦奥特曼》中,出现了西利赞、莫拉特王、利特马鲁斯等,大量因为人类肆意破坏环境而产生或者复活的怪兽;而在《盖亚奥特曼》中,《悲伤的沼泽》等故事则表露出了对战争的反思;“和平”更是《高斯奥特曼》中一个重要的母题……
在《悲伤的沼泽》剧情里——反对军方使用细菌武器的科学家,成为了军方首次人体实验的对象,成为了怪物。之后,他毁掉了所有化学武器和实验人员,躲到了一片沼泽里。
除了单集的思考,很多奥特曼本身就具有很强的思辨性。在《赛文奥特曼》最初的世界观架构里,人类和怪兽之间,很多时候并没有绝对的正义与邪恶,因此赛文时常会陷入到一些挣扎和矛盾当中。为了展现相关主题,该剧集的打斗也少了许多,进而造成了如上文所言的收视下滑。
当然,奥特曼传递的价值,不仅仅都是“阴暗面”的事物。包括《艾斯奥特曼》《泰罗奥特曼》《爱迪奥特曼》在内,很多奥特曼剧集同时也在传递友情、尊重、独立等正向的价值,并且常常会体现出“人类应该靠自己的力量保护地球”的主题。
而也正因为有诸多相对深刻的主题和内容创新,所以奥特曼在世界范围内都拥有一大批名声显赫的粉丝。导演蒂姆·伯顿多次表示“奥特曼里的怪兽就是我的家人”,他本人的创作就深受特摄片拍摄影响;《口袋妖怪》《新世纪福音战士》《七龙珠》《进击的巨人》等世界级动漫的创作者,都曾经表示创作过程中,受到过奥特曼作品的启发;《银河护卫队》导演詹姆斯·古恩则提出,奥特曼是自己的“电影之父”……
不久前,一个中国的草根团队,拍摄了一个“土味《迪迦奥特曼》”的视频,在快手上引发了巨大的轰动。随后,该视频还被传到了日本,成为了日本社交网络上的热门话题,包括奥特曼设计者丸山浩和大导演岩井俊二在内,很多大咖都为其点赞。
有中国网友很好奇,为什么这样一个粗糙的视频,能够得到如此多青睐?
一位喜爱奥特曼的网友如此回答到:“比起一些为了圈钱而用特效做出来的作品,这样有些‘笨拙’的尝试,更能让人感受到老一辈圆谷人那种对于特摄的热爱,也更能让作为粉丝的我们想起,当年究竟是因为什么而那么喜欢奥特曼。”
彩蛋:奥特兄弟实力排名如何?
小时候看奥特曼时,最喜欢和朋友们争论,到底哪个奥特曼厉害。但因为当年对奥特曼了解不多,掌握到的资料数据也有限,所以争论经常只是“关公战秦琼”,没有比较具有说服力的论证。好在如今通过网络,能够搜集到比较准确的数据,因此毒眸在此附送彩蛋一枚——奥特兄弟的实力排名是怎样的?
(注:以下数据、资料均来自百度百科,由于奥特曼世界观等经历过多次修订,所以数据可能会有所差异;论证事例主要基于早期tv版和主世界观,不涉及剧场版在内的其他衍生作品;以下内容仅代表作者个人立场,欢迎在评论里讨论。)
关于这一讨论,首先上一组数据——
因为一开始圆谷对于奥特曼系列整体的架构并没有比较清晰的规划,所以早期的奥特曼在设定上都存在较多不完善的地方。再加上收视率方面的考量,所以理论上越到后期(包括平成系在内),奥特曼的综合实力就越强(在体重、飞行速度、腕力等数据上也有体现)。因此,作为开山鼻祖的初代奥特曼,很遗憾就沦为了奥特兄弟中实力最弱的一位。
不过就奥特兄弟而言,在“越后期越强”的大趋势下,也有一些波动。
首先,虽然就身体素质而言赛文和杰克不相上下,且杰克拥有奥特手镯这样强大的装备,但基于以下三点赛文的实力应该强于杰克——
1.在各类排名里,赛文长期名列奥特兄弟格斗能力前三,要高于杰克;
2.赛文光线数量繁多,位列奥特兄弟第二(仅次于艾斯);
3.赛文小技能较多,还拥有胶囊怪兽等辅助,综合战斗实力显然更占上风。
艾斯、雷欧、阿斯特拉、爱迪四人的实力排名,应该是艾斯高于雷欧高于阿斯特拉高于爱迪,原因如下——
1.爱迪比较全能,但并没有特别突出的地方,其没有败绩的纪录,也多少受到了tv版定位(有爱、温馨)等影响;
2. 雷欧是昭和系格斗王,格斗实力相当突出,并且拥有高达20万吨的臂力;
3. 雷欧的弟弟阿斯特拉综合身体素质要远好于雷欧,且有臂环加成,但是雷欧拥有神器奥特披风及“主角光环”加成,故总体实力稍逊于哥哥;
4. “王牌”艾斯是昭和光线王,拥有数量最多且十分强大的光线技能,但这并不代表他只是个远程法师,事实上其强大的格斗实力反而经常被忽视,最爱手撕怪兽的他,格斗能力并不差。
除了上述几位奥特曼,还有两位比较特殊的奥特曼——泰罗和佐菲。
泰罗被粉丝们称为“太子爷”,除了因为他是奥特之父、奥特之母唯一的亲生儿子外,更重要的是他的各项数据的确有些bug:体重最大的同时,飞行速度居然仍能和艾斯等并列第一,并且拥有强大的光线破坏力(必杀技斯特利姆光线为伤害第二强的单体光线)和强力外挂奥特手镯、奥特心脏。因此,泰罗毫无疑问是奥特兄弟里,综合能力最强大的一位。
至于无敌的佐菲、伟大的“炎头队长”,因为没有个人tv版作品,并且经常在客串时战败,所以很多观众都低估了他的实力。但考虑到其必杀技m87光线被公认为是最强的光线技能,面板数据也不算差。出于对“那位大人”的尊重,我们决定将他排在奥特兄弟里的第二位。
因此毒眸给出的排名如下——
1. 泰罗奥特曼
2. 佐菲奥特曼
3. 艾斯奥特曼
4. 雷欧奥特曼
5. 阿斯特拉奥特曼
6. 爱迪奥特曼
7. 赛文奥特曼
8. 杰克奥特曼
9. 初代奥特曼
你心目中的排名又是什么呢?