3k影院
  • 首页
  • 电影
    • 动作片
    • 爱情片
    • 科幻片
    • 恐怖片
    • 战争片
    • 喜剧片
    • 纪录片
    • 剧情片
  • 电视剧
    • 国产剧
    • 华语剧
    • 欧美剧
    • 韩剧
    • 台湾剧
    • 日剧
    • 泰剧
  • 综艺
  • 动漫
  • 留言
播放记录
最后的99天

最后的99天 豆瓣评分:7.2

已完结
  • 分类:国产剧
  • 导演:汪俊
  • 地区:中国大陆
  • 年份:2009
  • 语言:
  • 更新:2026-01-11 10:19
报错 收藏
  • 最后的99天是由张涵予,段奕宏,李玥,车晓,王若心主演的一部国产剧。经历了2020年的影视寒冬后,破21亿票房大关的《八佰》给整个行业打了一剂强心针。 众所周知,此前.. 更多

最后的99天剧情介绍

经历了2020年的影视寒冬后,破21亿票房大关的《八佰》给整个行业打了一剂强心针。

众所周知,此前因为冯小刚、范冰冰《手机》事件的负面影响,再加上疫情的冲击,连续亏损的华谊面临退市风险。

所以,当今年的第一部爆款电影《八佰》出现后,有人说,是管虎救了危难之中的华谊。

一部21亿的《八佰》,救不了华谊"

事实上,这话,只对了一半。

因为,凭借一部《八佰》,价值百亿的上市公司华谊并不会完全解决财务漏洞满血复活,只能暂时喘口气,延长休整时间罢了。

除此之外,仅凭一个管虎,同样很难完全扭转局势。

毕竟,华谊的成功,除了有冯小刚这半壁江山,其他的一众金牌制作人同样功不可没。

一部21亿的《八佰》,救不了华谊"

前冯小刚时代

王中磊、王中军这两兄弟,上个世纪是做广告起家的,并未想到做影视。

一部21亿的《八佰》,救不了华谊"

在他们靠大院背景与中国银行签订全国15000多家网点的标准化规范工程大赚特赚时,京圈大佬王朔由于被下了“媒体封杀令”,全然不复往昔辉煌,逐渐江河日下。

连带着,他的头号小弟冯小刚也受到了牵连。此前二人合力拍摄的好几部片子,都因为有王朔的署名难以过审。

一部21亿的《八佰》,救不了华谊"

一心渴望出人头地的冯小刚,急的像热锅上的蚂蚁。

在这个期间,远在香港的成龙历经无数冷眼侮辱后,凭借一部制作费过亿的《红番区》,拿到了好莱坞的入场券。

虽然在上世纪90年代,过亿的制作费是天文数字,但可喜的是,这部片子国内外的票房加起来后不仅覆盖了成本,还倒赚了好几个亿。

一部21亿的《八佰》,救不了华谊"

并且,由于电影在新年期间播放,所以从那时候起,中国开始有了“贺岁片”的概念。

成龙翻盘以前,无论是大院子弟还是王中磊、王中军两兄弟,都不知道拍电影能这么赚钱。

不过,王氏兄弟俩到底还是比较保守,没有第一时间尝试。

反倒是当时的北影厂长韩三平第一个嗅出了机遇的味道,很快找上冯小刚,让他拍摄一部取悦观众的贺岁片。

冯导虽然是大佬们的小弟,却是有真本事的。在圈子里混了些年,也有了人脉。

最终,他动用各方关系,只花了400万左右的成本,就拍出了票房3600万的喜剧电影《甲方乙方》。

一部21亿的《八佰》,救不了华谊"

这,成了中国内地电影史上第一部贺岁片。

冯小刚的能力,也借此得到了证明。

彼时,正在做广告的王氏兄弟,远远瞅着《甲方乙方》大卖,说不心动是假的。

之后一次偶然,兄弟俩里面掌握决策权的王中军,听到转做电影的前同事说拍一部片子能赚好几个亿,立马心生计策,从做广告转到影视制作上来。

不得不说,冯小刚运气很好。

当时,王氏兄弟拿钱出来试水,找了陈凯歌、姜文和他三个导演拍摄片子,准备以最终成效决定合作对象。明眼人都知道,这三位大佬里面,冯导无论是家世、才学亦或是人脉资源,都不如其他两位。

巧的是,最终只有他的片子成功过审并且赚到了大几千万,所以逐利的王氏兄弟不管三七二十一,就此与他达成合作。

一部21亿的《八佰》,救不了华谊"

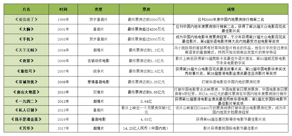
从《没完没了》开始,到喜剧片《大腕》、《手机》再到《私人订制》、《芳华》,与华谊搭伙的21年间,经冯小刚手的电影,仅计算比较有代表性的作品,就为华谊创造了45.95亿累计票房。

一部21亿的《八佰》,救不了华谊"

值得一提的是,除了《一九四二》因为投入成本太高没有回本外,冯小刚其余的电影全部是盈利的。

一部21亿的《八佰》,救不了华谊"

说他是华谊的摇钱树,一点也不夸张。

“我伴随华谊时间最长,看着华谊从名不见经传的小小广告公司,成为了业界翘楚。 ”

一部21亿的《八佰》,救不了华谊"

眼看着公司靠自己一步步起来,说冯导一点都不膨胀,恐怕也没人信。

如果能自己创业,想必没几个人愿意替人打工。

所以在2008年前后,冯小刚也短暂地离开过华谊一段时间,拉着张国立自己开公司当老板。

只不过很可惜,两人在做老板上并没有天赋,不出一年时间,就干不下去,重新回到王氏兄弟的怀抱了,“我曾经离开一年,当时要和张国立合伙开公司,事实证明,我还是拍电影搞艺术吧。”

一部21亿的《八佰》,救不了华谊"

两年之后,在华谊20周年庆典上,恰逢一姐周迅解约不久,媒体又传出“票房王”冯小刚的跳槽消息。

这下,他可不愿意闹出幺蛾子了,当众表真心:“《非诚勿扰2》是我和华谊上一次合约的最后一部,现在我们又签了5部新的片约。大家为了共同的目标把华谊发展成现阶段这样,这时候我要是跳槽,我就是脑子进水了。”

一部21亿的《八佰》,救不了华谊"

当时,有人提出“华谊过分依赖冯小刚”的言论,被冯导当场反驳:“这样的说法明显是不成立的,有依赖是好事,这是核心竞争力。”

虽说,咱们的冯导合理化了自己的价值,但从资本家的角度来看,人情之外的导演无非是利益链上的一个环节,属于投资。

既然投资,就存在风险。

华谊把所有的筹码都压在冯小刚一个人身上,一旦人才流失,损失就无比巨大。

所以,为了避免这种现象,机智的华谊,早就不再依托冯小刚一人之力撑起整个公司,对于业内头部导演、金牌制作人的人才笼络,他们从未掉以轻心。

一部21亿的《八佰》,救不了华谊"

后“制片人”时代

在认定冯小刚后,颇有前瞻眼光的王氏兄弟,直接签约冯导并为其创立了个人工作室,就此开创中国“制片人制”,成为国内第一个跟职业导演有契约关系的民营影视公司。

此后,他们不愿意把所有风险放在冯小刚这一个篮子里,以独特敏锐的视角挖掘国内外影视精英人才,建立了多个利益中心分散风险。

一部21亿的《八佰》,救不了华谊"

2002年,王中军从可可西里回来后,投资700万把一个环保的题材交给了导演陆川(秦岚的前男友)去拍,《可可西里》应运而生。

一部21亿的《八佰》,救不了华谊"

此后几年,他们始终没放弃挖掘人才。

不同于冯小刚的声名大噪,华谊电影幕后有许多扛鼎之人,都起着重要作用,只是并不知名罢了。陈国富就是其中之一。

一部21亿的《八佰》,救不了华谊"

在华谊20周年庆典上,冯小刚提到兄弟情时曾说到他:“我不仅和中军、中磊情同手足,而且现在还不止我们3个,还有马云和陈国富,我们哥儿几个之间的感情已经不止是兄弟了。”

能够和王氏兄弟以及马云爸爸一同被冯导看作兄弟,足以说明陈国富不简单。

事实上,他的确是华谊的一员大将。

陈国富的人生经历,具有传奇色彩。在台湾出生的他,父亲是是卖皮鞋的鞋匠,始终信奉“读书无用”理论。

这就导致,他从小没有接触过任何与电影有关的正规教育,青少年时期成了不学无术的社团流氓,经常性大半夜溜出家门和同党骑着摩托车在街上晃。

一部21亿的《八佰》,救不了华谊"

如果就这样下去,陈国富的一生可能仅此而已了。

然而,19岁好兄弟小宝在台中被一刀刺死的惨剧,成了他人生的一大转折点。

从那时候开始,他决心改头换面。

小时候,不愿意“继承卖鞋家业”的陈国富经常和父亲吵架,矛盾过后,一片漆黑的电影院成了他调整心情的场所。

所以,他无意中与电影结缘,成了一枚影迷。

一部21亿的《八佰》,救不了华谊"

19岁的时候,在本土缺乏外译资料的情况下,迷茫的陈国富为了弄懂电影恶补英文,阅读了大量英语书籍,走上了资深影评人的道路。

而后,他先是任金马奖国际影展策划,接着亲自创作剧本执导《征婚启事》,凭此片获得35届台湾电影金马奖“最佳导演”提名……

一部21亿的《八佰》,救不了华谊"

直到2004年左右,他的工作重心才转到了内地。

嗅到人才香气的华谊,很快与他取得联系。

一部21亿的《八佰》,救不了华谊"

经过几番交涉,双方在2006年达成合作关系,陈国富身份转变为华谊的金牌监制。

此后,经他手的影片,有不少于10部票房过亿。

一部21亿的《八佰》,救不了华谊"

就连向来心高气傲的冯小刚,谈到陈国富时,也变得温柔许多,直言“我很愿意为陈国富做贡献”。

一部21亿的《八佰》,救不了华谊"

一部21亿的《八佰》,救不了华谊"

毫无疑问,作为华谊的金牌监制,陈国富有这样的成绩,拿到哪里都足够吹牛。也因此,在他2013年离职的时候,华谊的股票下跌6.64%,市值蒸发8亿元。

一部21亿的《八佰》,救不了华谊"

不过,即便陈国富和冯小刚都是华谊的顶梁柱,也并不代表其他人不重要。

华谊发展初期,王氏兄弟因为冯小刚大放异彩的缘故,始终把目光停留在电影上。

到2005年,兄弟俩看到形势不断变化,决定杀回电视剧市场。

一部21亿的《八佰》,救不了华谊"

为了实现目标,王中军从自己的人脉圈入手,依次约谈全国顶尖的制片人,想要让他们在华谊建立自己的制片人工作室。

只可惜,由于一系列因素,他第一波约谈的张国立、赵宝刚、张纪中、康洪雷等一众好友,只有张纪中和康洪雷同意加入。

不过,这毕竟只是暂时的困境。

擅长拍金庸武侠的张纪中入驻华谊后,第一部作品《鹿鼎记》就带来了不菲的收益。

一部21亿的《八佰》,救不了华谊"

50集的电视剧,4000万元人民币的投资,却预计国内发行超过6000万,海外发行超过2000万。

一部21亿的《八佰》,救不了华谊"

在《鹿鼎记》开播的这一年,一位叫李波(现如今阿里影业副总裁)的大佬也加入了华谊。

一部21亿的《八佰》,救不了华谊"

李波这个名字听起来可能很陌生,但她在华谊的地位却是举足轻重的。

自2006年在华谊成立工作室后,她作为制片人陆续出品了《身份的证明》、《最后的99 天》等6 部共计165 集电视剧,利润率达到120%,是所有电视剧制片人工作室中盈利率最高的一个。

此外,在张纪中的提携下,早前进入华谊的康洪雷,名字也逐渐进入了影视人的视野。

事实上,康洪雷长得不好看,也没有家庭背景,是一路吃苦过来的。

一部21亿的《八佰》,救不了华谊"

在一炮而红前,他收入微薄,电视台做场记的时候,4年拿不到工资,8年进不了编制,遭受过无数白眼和欺凌。

幸好,30岁左右的时候,他遇到了贵人张纪中,在其剧组里做了近8年副导演。

1999年,制片人张纪中抗住压力,力挺37岁的康洪雷第一次独立执导电视剧《激情燃烧的岁月》,让他一炮而红。

此后,两人以制片人和导演的合作形式又拍了《青衣》《民工》等剧目。

等到张纪中入驻华谊的时候,没忘记分好兄弟一杯羹。

在华谊的投资下,康洪雷先后拍摄了《士兵突击》、《我的团长我的团》,彻底一举闻名天下知。并且,后者还卖出了前所未有的每集100万高价,不仅让华谊赚得盆钵体满,他本人也实现了财务自由。

一部21亿的《八佰》,救不了华谊"

有这些珠玉在前,与华谊达成合作的影人也越来越多2009年,华谊旗下已经有了9个制片人工作室,谋求年利润破亿。

到2014年的时候,他们又联手徐克、成龙、乌尔善、管虎、顾长卫等26位导演出席发布会。

一部21亿的《八佰》,救不了华谊"

一部21亿的《八佰》,救不了华谊"

彼时,激情满满的王氏兄弟,看着眼前豪华阵容,慷慨激昂立下“100亿”flag。

一部21亿的《八佰》,救不了华谊"

只可惜,时至今日,这一梦想还没实现。

结语

作为影视行业顶端人脉集大成者,华谊在人力、物力资源上占据先天优势。

成龙从演员跨界成制作人、编剧,《天将雄师》、《十二生肖》两部电影就有16.25亿票房。

一部21亿的《八佰》,救不了华谊"

徐克导演的狄仁杰两部曲,同样累计9亿达票房。

一部21亿的《八佰》,救不了华谊"

管虎也后来居上,一部《老炮儿》加上一部《八佰》,累计票房高达30亿,大有赶超当家导演冯小刚的趋势。

一部21亿的《八佰》,救不了华谊"

看起来,业界龙头华谊似乎是最大赢家,仅靠几个知名导演就能渡过难关。

可事实上,纵观华谊一路走来的全过程,人才始终在流失。

姑且不谈李冰冰、范冰冰、周迅等当家大牌演员出走,仅从幕后团队来看,就损失严重。

李波觉得“五年八部戏很累”跳槽,金牌制作人陈国富解约拟自立门户,两位大佬的离开,给公司带来了实质性的股价损失。

与此同时,金牌制作人张纪中的金庸武侠剧不再有当年的辉煌,成龙大哥随着年龄增长电影水平不断滑铁卢,冯小刚导演自《手机2》后也陷入困境,徐克的风评不如以往……

这些,都是华谊危机的体现。如此看来,集娱乐圈资深影人为大成,既可能是优势,也可能是劣势。

一部21亿的《八佰》,救不了华谊"

毕竟,观众的口味在不断变化,审美也会疲劳。

当吴京、文牧野、饺子、陈思诚等诸多新生代导演不断涌现,带来新的感官刺激与影视体验时,华谊的影人们依然是那一波资深人士,难免局限。

所以说,即便有一部《八佰》力撑,华谊想要彻底渡过难关也依然有很长的路要走。

#华谊#、#退市危机#、#管虎八佰#

作者:chen

责编:zeria

  • 播放列表
  • 1080
  • 非凡线路
排序
  • 第01集
  • 第02集
  • 第03集
  • 第04集
  • 第05集
  • 第06集
  • 第07集
  • 第08集
  • 第09集
  • 第10集
  • 第11集
  • 第12集
  • 第13集
  • 第14集
  • 第15集
  • 第16集
  • 第17集
  • 第18集
  • 第19集
  • 第20集
  • 第21集
  • 第22集
  • 第23集
  • 第24集
  • 第25集
  • 第26集
  • 第27集
  • 第28集
  • 第29集
  • 第30集
  • 第31集
  • 第32集
  • 无需安装任何插件,即可快速播放 排序
  • 第01集
  • 第02集
  • 第03集
  • 第04集
  • 第05集
  • 第06集
  • 第07集
  • 第08集
  • 第09集
  • 第10集
  • 第11集
  • 第12集
  • 第13集
  • 第14集
  • 第15集
  • 第16集
  • 第17集
  • 第18集
  • 第19集
  • 第20集
  • 第21集
  • 第22集
  • 第23集
  • 第24集
  • 第25集
  • 第26集
  • 第27集
  • 第28集
  • 第29集
  • 第30集
  • 第31集
  • 第32集
  • 剧情介绍

    经历了2020年的影视寒冬后,破21亿票房大关的《八佰》给整个行业打了一剂强心针。

    众所周知,此前因为冯小刚、范冰冰《手机》事件的负面影响,再加上疫情的冲击,连续亏损的华谊面临退市风险。

    所以,当今年的第一部爆款电影《八佰》出现后,有人说,是管虎救了危难之中的华谊。

    一部21亿的《八佰》,救不了华谊"

    事实上,这话,只对了一半。

    因为,凭借一部《八佰》,价值百亿的上市公司华谊并不会完全解决财务漏洞满血复活,只能暂时喘口气,延长休整时间罢了。

    除此之外,仅凭一个管虎,同样很难完全扭转局势。

    毕竟,华谊的成功,除了有冯小刚这半壁江山,其他的一众金牌制作人同样功不可没。

    一部21亿的《八佰》,救不了华谊"

    前冯小刚时代

    王中磊、王中军这两兄弟,上个世纪是做广告起家的,并未想到做影视。

    一部21亿的《八佰》,救不了华谊"

    在他们靠大院背景与中国银行签订全国15000多家网点的标准化规范工程大赚特赚时,京圈大佬王朔由于被下了“媒体封杀令”,全然不复往昔辉煌,逐渐江河日下。

    连带着,他的头号小弟冯小刚也受到了牵连。此前二人合力拍摄的好几部片子,都因为有王朔的署名难以过审。

    一部21亿的《八佰》,救不了华谊"

    一心渴望出人头地的冯小刚,急的像热锅上的蚂蚁。

    在这个期间,远在香港的成龙历经无数冷眼侮辱后,凭借一部制作费过亿的《红番区》,拿到了好莱坞的入场券。

    虽然在上世纪90年代,过亿的制作费是天文数字,但可喜的是,这部片子国内外的票房加起来后不仅覆盖了成本,还倒赚了好几个亿。

    一部21亿的《八佰》,救不了华谊"

    并且,由于电影在新年期间播放,所以从那时候起,中国开始有了“贺岁片”的概念。

    成龙翻盘以前,无论是大院子弟还是王中磊、王中军两兄弟,都不知道拍电影能这么赚钱。

    不过,王氏兄弟俩到底还是比较保守,没有第一时间尝试。

    反倒是当时的北影厂长韩三平第一个嗅出了机遇的味道,很快找上冯小刚,让他拍摄一部取悦观众的贺岁片。

    冯导虽然是大佬们的小弟,却是有真本事的。在圈子里混了些年,也有了人脉。

    最终,他动用各方关系,只花了400万左右的成本,就拍出了票房3600万的喜剧电影《甲方乙方》。

    一部21亿的《八佰》,救不了华谊"

    这,成了中国内地电影史上第一部贺岁片。

    冯小刚的能力,也借此得到了证明。

    彼时,正在做广告的王氏兄弟,远远瞅着《甲方乙方》大卖,说不心动是假的。

    之后一次偶然,兄弟俩里面掌握决策权的王中军,听到转做电影的前同事说拍一部片子能赚好几个亿,立马心生计策,从做广告转到影视制作上来。

    不得不说,冯小刚运气很好。

    当时,王氏兄弟拿钱出来试水,找了陈凯歌、姜文和他三个导演拍摄片子,准备以最终成效决定合作对象。明眼人都知道,这三位大佬里面,冯导无论是家世、才学亦或是人脉资源,都不如其他两位。

    巧的是,最终只有他的片子成功过审并且赚到了大几千万,所以逐利的王氏兄弟不管三七二十一,就此与他达成合作。

    一部21亿的《八佰》,救不了华谊"

    从《没完没了》开始,到喜剧片《大腕》、《手机》再到《私人订制》、《芳华》,与华谊搭伙的21年间,经冯小刚手的电影,仅计算比较有代表性的作品,就为华谊创造了45.95亿累计票房。

    一部21亿的《八佰》,救不了华谊"

    值得一提的是,除了《一九四二》因为投入成本太高没有回本外,冯小刚其余的电影全部是盈利的。

    一部21亿的《八佰》,救不了华谊"

    说他是华谊的摇钱树,一点也不夸张。

    “我伴随华谊时间最长,看着华谊从名不见经传的小小广告公司,成为了业界翘楚。 ”

    一部21亿的《八佰》,救不了华谊"

    眼看着公司靠自己一步步起来,说冯导一点都不膨胀,恐怕也没人信。

    如果能自己创业,想必没几个人愿意替人打工。

    所以在2008年前后,冯小刚也短暂地离开过华谊一段时间,拉着张国立自己开公司当老板。

    只不过很可惜,两人在做老板上并没有天赋,不出一年时间,就干不下去,重新回到王氏兄弟的怀抱了,“我曾经离开一年,当时要和张国立合伙开公司,事实证明,我还是拍电影搞艺术吧。”

    一部21亿的《八佰》,救不了华谊"

    两年之后,在华谊20周年庆典上,恰逢一姐周迅解约不久,媒体又传出“票房王”冯小刚的跳槽消息。

    这下,他可不愿意闹出幺蛾子了,当众表真心:“《非诚勿扰2》是我和华谊上一次合约的最后一部,现在我们又签了5部新的片约。大家为了共同的目标把华谊发展成现阶段这样,这时候我要是跳槽,我就是脑子进水了。”

    一部21亿的《八佰》,救不了华谊"

    当时,有人提出“华谊过分依赖冯小刚”的言论,被冯导当场反驳:“这样的说法明显是不成立的,有依赖是好事,这是核心竞争力。”

    虽说,咱们的冯导合理化了自己的价值,但从资本家的角度来看,人情之外的导演无非是利益链上的一个环节,属于投资。

    既然投资,就存在风险。

    华谊把所有的筹码都压在冯小刚一个人身上,一旦人才流失,损失就无比巨大。

    所以,为了避免这种现象,机智的华谊,早就不再依托冯小刚一人之力撑起整个公司,对于业内头部导演、金牌制作人的人才笼络,他们从未掉以轻心。

    一部21亿的《八佰》,救不了华谊"

    后“制片人”时代

    在认定冯小刚后,颇有前瞻眼光的王氏兄弟,直接签约冯导并为其创立了个人工作室,就此开创中国“制片人制”,成为国内第一个跟职业导演有契约关系的民营影视公司。

    此后,他们不愿意把所有风险放在冯小刚这一个篮子里,以独特敏锐的视角挖掘国内外影视精英人才,建立了多个利益中心分散风险。

    一部21亿的《八佰》,救不了华谊"

    2002年,王中军从可可西里回来后,投资700万把一个环保的题材交给了导演陆川(秦岚的前男友)去拍,《可可西里》应运而生。

    一部21亿的《八佰》,救不了华谊"

    此后几年,他们始终没放弃挖掘人才。

    不同于冯小刚的声名大噪,华谊电影幕后有许多扛鼎之人,都起着重要作用,只是并不知名罢了。陈国富就是其中之一。

    一部21亿的《八佰》,救不了华谊"

    在华谊20周年庆典上,冯小刚提到兄弟情时曾说到他:“我不仅和中军、中磊情同手足,而且现在还不止我们3个,还有马云和陈国富,我们哥儿几个之间的感情已经不止是兄弟了。”

    能够和王氏兄弟以及马云爸爸一同被冯导看作兄弟,足以说明陈国富不简单。

    事实上,他的确是华谊的一员大将。

    陈国富的人生经历,具有传奇色彩。在台湾出生的他,父亲是是卖皮鞋的鞋匠,始终信奉“读书无用”理论。

    这就导致,他从小没有接触过任何与电影有关的正规教育,青少年时期成了不学无术的社团流氓,经常性大半夜溜出家门和同党骑着摩托车在街上晃。

    一部21亿的《八佰》,救不了华谊"

    如果就这样下去,陈国富的一生可能仅此而已了。

    然而,19岁好兄弟小宝在台中被一刀刺死的惨剧,成了他人生的一大转折点。

    从那时候开始,他决心改头换面。

    小时候,不愿意“继承卖鞋家业”的陈国富经常和父亲吵架,矛盾过后,一片漆黑的电影院成了他调整心情的场所。

    所以,他无意中与电影结缘,成了一枚影迷。

    一部21亿的《八佰》,救不了华谊"

    19岁的时候,在本土缺乏外译资料的情况下,迷茫的陈国富为了弄懂电影恶补英文,阅读了大量英语书籍,走上了资深影评人的道路。

    而后,他先是任金马奖国际影展策划,接着亲自创作剧本执导《征婚启事》,凭此片获得35届台湾电影金马奖“最佳导演”提名……

    一部21亿的《八佰》,救不了华谊"

    直到2004年左右,他的工作重心才转到了内地。

    嗅到人才香气的华谊,很快与他取得联系。

    一部21亿的《八佰》,救不了华谊"

    经过几番交涉,双方在2006年达成合作关系,陈国富身份转变为华谊的金牌监制。

    此后,经他手的影片,有不少于10部票房过亿。

    一部21亿的《八佰》,救不了华谊"

    就连向来心高气傲的冯小刚,谈到陈国富时,也变得温柔许多,直言“我很愿意为陈国富做贡献”。

    一部21亿的《八佰》,救不了华谊"

    一部21亿的《八佰》,救不了华谊"

    毫无疑问,作为华谊的金牌监制,陈国富有这样的成绩,拿到哪里都足够吹牛。也因此,在他2013年离职的时候,华谊的股票下跌6.64%,市值蒸发8亿元。

    一部21亿的《八佰》,救不了华谊"

    不过,即便陈国富和冯小刚都是华谊的顶梁柱,也并不代表其他人不重要。

    华谊发展初期,王氏兄弟因为冯小刚大放异彩的缘故,始终把目光停留在电影上。

    到2005年,兄弟俩看到形势不断变化,决定杀回电视剧市场。

    一部21亿的《八佰》,救不了华谊"

    为了实现目标,王中军从自己的人脉圈入手,依次约谈全国顶尖的制片人,想要让他们在华谊建立自己的制片人工作室。

    只可惜,由于一系列因素,他第一波约谈的张国立、赵宝刚、张纪中、康洪雷等一众好友,只有张纪中和康洪雷同意加入。

    不过,这毕竟只是暂时的困境。

    擅长拍金庸武侠的张纪中入驻华谊后,第一部作品《鹿鼎记》就带来了不菲的收益。

    一部21亿的《八佰》,救不了华谊"

    50集的电视剧,4000万元人民币的投资,却预计国内发行超过6000万,海外发行超过2000万。

    一部21亿的《八佰》,救不了华谊"

    在《鹿鼎记》开播的这一年,一位叫李波(现如今阿里影业副总裁)的大佬也加入了华谊。

    一部21亿的《八佰》,救不了华谊"

    李波这个名字听起来可能很陌生,但她在华谊的地位却是举足轻重的。

    自2006年在华谊成立工作室后,她作为制片人陆续出品了《身份的证明》、《最后的99 天》等6 部共计165 集电视剧,利润率达到120%,是所有电视剧制片人工作室中盈利率最高的一个。

    此外,在张纪中的提携下,早前进入华谊的康洪雷,名字也逐渐进入了影视人的视野。

    事实上,康洪雷长得不好看,也没有家庭背景,是一路吃苦过来的。

    一部21亿的《八佰》,救不了华谊"

    在一炮而红前,他收入微薄,电视台做场记的时候,4年拿不到工资,8年进不了编制,遭受过无数白眼和欺凌。

    幸好,30岁左右的时候,他遇到了贵人张纪中,在其剧组里做了近8年副导演。

    1999年,制片人张纪中抗住压力,力挺37岁的康洪雷第一次独立执导电视剧《激情燃烧的岁月》,让他一炮而红。

    此后,两人以制片人和导演的合作形式又拍了《青衣》《民工》等剧目。

    等到张纪中入驻华谊的时候,没忘记分好兄弟一杯羹。

    在华谊的投资下,康洪雷先后拍摄了《士兵突击》、《我的团长我的团》,彻底一举闻名天下知。并且,后者还卖出了前所未有的每集100万高价,不仅让华谊赚得盆钵体满,他本人也实现了财务自由。

    一部21亿的《八佰》,救不了华谊"

    有这些珠玉在前,与华谊达成合作的影人也越来越多2009年,华谊旗下已经有了9个制片人工作室,谋求年利润破亿。

    到2014年的时候,他们又联手徐克、成龙、乌尔善、管虎、顾长卫等26位导演出席发布会。

    一部21亿的《八佰》,救不了华谊"

    一部21亿的《八佰》,救不了华谊"

    彼时,激情满满的王氏兄弟,看着眼前豪华阵容,慷慨激昂立下“100亿”flag。

    一部21亿的《八佰》,救不了华谊"

    只可惜,时至今日,这一梦想还没实现。

    结语

    作为影视行业顶端人脉集大成者,华谊在人力、物力资源上占据先天优势。

    成龙从演员跨界成制作人、编剧,《天将雄师》、《十二生肖》两部电影就有16.25亿票房。

    一部21亿的《八佰》,救不了华谊"

    徐克导演的狄仁杰两部曲,同样累计9亿达票房。

    一部21亿的《八佰》,救不了华谊"

    管虎也后来居上,一部《老炮儿》加上一部《八佰》,累计票房高达30亿,大有赶超当家导演冯小刚的趋势。

    一部21亿的《八佰》,救不了华谊"

    看起来,业界龙头华谊似乎是最大赢家,仅靠几个知名导演就能渡过难关。

    可事实上,纵观华谊一路走来的全过程,人才始终在流失。

    姑且不谈李冰冰、范冰冰、周迅等当家大牌演员出走,仅从幕后团队来看,就损失严重。

    李波觉得“五年八部戏很累”跳槽,金牌制作人陈国富解约拟自立门户,两位大佬的离开,给公司带来了实质性的股价损失。

    与此同时,金牌制作人张纪中的金庸武侠剧不再有当年的辉煌,成龙大哥随着年龄增长电影水平不断滑铁卢,冯小刚导演自《手机2》后也陷入困境,徐克的风评不如以往……

    这些,都是华谊危机的体现。如此看来,集娱乐圈资深影人为大成,既可能是优势,也可能是劣势。

    一部21亿的《八佰》,救不了华谊"

    毕竟,观众的口味在不断变化,审美也会疲劳。

    当吴京、文牧野、饺子、陈思诚等诸多新生代导演不断涌现,带来新的感官刺激与影视体验时,华谊的影人们依然是那一波资深人士,难免局限。

    所以说,即便有一部《八佰》力撑,华谊想要彻底渡过难关也依然有很长的路要走。

    #华谊#、#退市危机#、#管虎八佰#

    作者:chen

    责编:zeria

    猜你喜欢
    大秦赋 5.4分 2020
    大秦赋
    张鲁一,段奕宏,李乃文,朱珠,辛柏青,邬君梅,尤勇智,李洪涛,叶项明,周铁,王庆祥
    楚汉传奇 7.4分 2012
    楚汉传奇
    陈道明,何润东,秦岚,李依晓,杨立新,段奕宏,胡东,孙海英,霍青
    关中刀客之七寸子 6.6分 2003
    关中刀客之七寸子
    张涵予 / 于承惠 / 涂玲 / 吴旗 / 方征
    咱们穿越吧第一季 8.8分 2015
    咱们穿越吧第一季
    张国立,张涵予,黄小蕾,宋小宝,于小彤,海陆,沈腾,金圣柱,杨旭文
    我的团长我的团 9.6分 2009
    我的团长我的团
    段奕宏,张译,张国强
    水浒传2011 8.1分 2011
    水浒传2011
    张涵予 , 吕良伟 , 刘东浒 , 刘宇桥 , 严屹宽 , 胡可 , 何佳怡 , 安以轩 , 杜淳
    小欢喜 8.2分 2019
    小欢喜
    黄磊,海清,陶虹,王砚辉,咏梅,周奇,李庚希,郭子凡,刘奇,吴施乐,徐梵溪,王栎鑫,沙溢,任重
    如懿传 7.5分 2018
    如懿传
    周迅,霍建华,张钧甯,李纯,董洁,童瑶,陈昊宇,辛芷蕾,曾一萱,邬君梅,经超,黄宥明,陈冲,李沁,袁文康,胡可,张佳宁,曹曦文,于洋,何泓姗,赵柯,韩丹彤,夏楠,蒋
    小敏家 6.1分 2021
    小敏家
    周迅,黄磊,唐艺昕,涂松岩,刘莉莉,秦海璐,韩童生,吴彼,周翊然,向涵之,张博鑫
    蛮好的人生 6.1分 2025
    蛮好的人生
    孙俪,董子健,胡杏儿,高鑫,陈瑶,童蕾,叶青,康宁,徐崴罗,邬君梅,刘钧,张晨光,赵龙豪,冯雷,周野芒,吴玉芳,范世錡,曲哲明,王文娜
    大时代 9.3分 2012
    大时代
    段奕宏,薛佳凝,蒋勤勤,高虎,孙海英,张檬,刘丕中,王澜,张琪,姜彤,石云鹏,柏寒,马迎春,张丽,何晶,公磊,贺镪,李佳莲,正矗立,曲高位,黄小立,李亮亮,姬晨牧,
    金蚕丝雨 7.1分 2002
    金蚕丝雨
    吴京,李小冉,何美钿
    影片评论
    评论加载中...
    国产剧热播排行
    1下辈子做你的女人 6.6分
    2周生如故 7.3分
    3城市的边缘 8.3分
    4蛮好的人生 6.1分
    5老舅 7.5分
    6灼灼韶华 5.8分
    7罚罪2 0分
    8好雨知时节 6.4分
    9我的后半生 5.4分
    10芬芳喜事 0分
    11唐朝诡事录之长安 0分
    12胜算 6.7分
    13咱们结婚吧2013 7.4分
    14大宋传奇之赵匡胤 6分
    15轻年 0分

    Copyright © 2023-2025 All Rights Reserved

    • 首页
    • 会员
    • 留言
    • 顶部
    我让最想被拥抱的..   火影忍者   爸爸去哪儿第三季   爸爸去哪儿第二季   奔跑吧第一季   城市的边缘   父子   伊藤润二惊选集   呼吸过度   青春环游记第二季   唐朝诡事录之长安   巨人族的新娘  
    加载中...